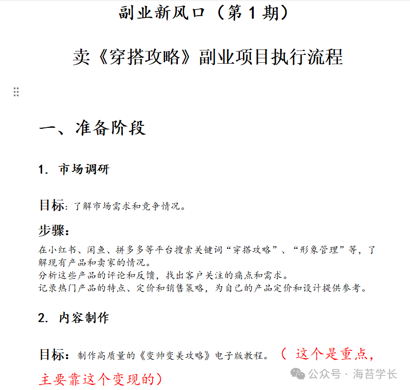
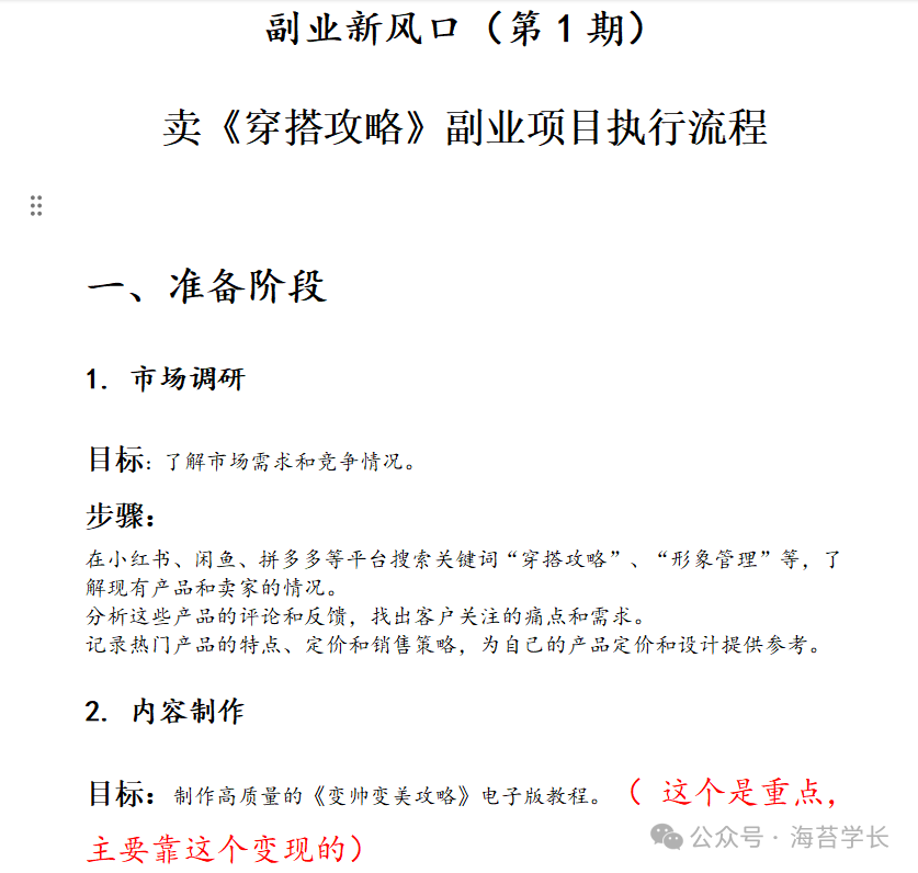
—点击上方卡片关注我—周一到周五,每天分享一个优质轻副业项目添加微信:haitai6699备注:副业群拉你进副业围观群- 这是 副业新风口第1期 -分享一个小众蓝海副业项目,在网上看到有人在电商平台卖《变帅变美攻略》,主要集中在小红书、闲鱼、拼夕夕,客单价大多在20-50之间,我看有的店月销上百单。

现在越来越多的人开始注重自己的形象和外表,所以有关穿搭、发型设计、形象管理等方面的教程需求也在逐渐增加。很多人现在都有“形象焦虑”,在街上看到别人穿的很好看,很有气质,总是很羡慕,为啥自己穿的总是感觉土土的。一杯奶茶钱就能让自己变“帅/美”很多人真的会尝试!客户付款后,发他一个PDF或者文档《变帅变美攻略》全在里面,或者让客户加微信,问一下客户基本信息、身高、体重、职业等,然后从之前就准备好的模板里面发几个案例给他(毕竟一般身高、体重差不多的人穿搭方案都趋同) 哪怕你平时不研究穿搭也不影响做这个项目,这些案例看多了,就像服装店的售货员一样,什么人,多高,多重,穿什么好看,你也能轻易给出方案。

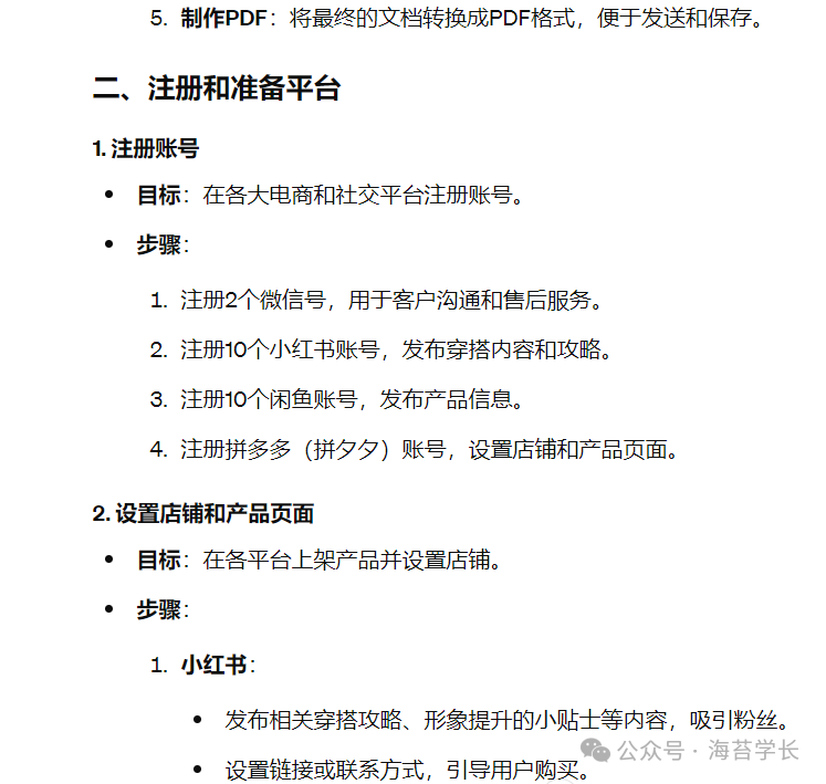
引流这些客户到微信,以后还能通过其他方式变现,比如微商卖服装等,只要有客户有流量,以后就不愁赚钱,一举两得 哈哈!个人觉得 这是一个容易上手且有潜力的副业项目:1. 需求存在:很多人对于提升个人形象和魅力有需求。2. 成本较低:电子版教程的生产成本相对较低,和那些动不动前期就要投入几千几万的项目比,这个几乎没什么成本啊,最差也就花你点时间。3. 易于传播:通过互联网平台,可以快速将产品推广到广泛的潜在客户群体,我觉得通过小红书写文字宣传挺好,里面的用户群体都是一些爱美的年轻人 也很符合(闲鱼和小红书是普通人赚钱最基本的门槛)4. 可扩展性:一旦内容制作完成,可以不断复制销售,边际成本较低,只要前期花一些时间把资料和攻略做好一点,后面一套相同的攻略可以卖很多人,相当于前期种了一棵树,以后天天就有果子收,多香啊!普通人赚钱的Sop:2个微信+10个小红书账户+10个闲鱼账户=月入过万(等业务真的月入过万了可以考虑花5千请一个全职助理)总的来说,这个项目作为一个副业是可行的 目前做的人还不多,属于一个小众蓝海赛道,但前期需要你投入一定的时间和精力来制作高质量的教程(网上可以找到很多资料,整理一下就好,如果能力强一点的再做出自己的风格就更好了),后面就是推广和营销。准备工作弄好,后面就不用花太多时间了,等客户下单,弄好点一个月卖个几百单,赚个几千生活费美滋滋,而且随着你做的时间越长,粉丝越多 后面赚钱也会越来越多的,同时你引流到私域的客户将来也会是一笔宝贵的财富!
结尾福利
因为有的小伙基础较差,学长专门花时间做了一个本副业的执行教程,希望对你有帮助!

.......
↑↑↑副业执行教程领取方式↑↑↑
本篇文章一键三连:“点赞”、“转发“、“在看”
添加海苔微信:haitai6699备注:副业发你以上副业执行教程
以及拉你进入副业围观群
—点击上方卡片关注我—周一到周五,每天分享一个优质轻副业项目愿每一位小伙伴都能在这里找到适合自己的副业,也欢迎大家可以和我交流你在成长中遇到的具体困难、问题,我会尽我所能为你提供建议。